服務熱線
13350355997
作者: 凱潛濾油機 發布時間:2019-11-16 17:41 點擊量: 來源:
一、廢油來源
潤滑油在使用過程中由于灰塵、金屬屑、水分等外界污染物的侵入,加上自身在高速運轉、高壓的部件中受熱,與空氣接觸發生聚合、融合、氧化等化學作用,潤滑油在使用過程中會逐漸老化變質,其主要表現為潤滑油的顏色變深、酸值上升、有刺激性氣味,并產生油泥、沉淀物等。所以,潤滑油在使用過一定時間,變質達到一定程度后必須更換。實際上,潤滑油的變質一般只是其中的1%~10%的烴類變質,其余大部分烴類組成仍是潤滑油的主要粘度載體和有效成分,這正是廢潤滑油凈化的潛在動力。因此,廢潤滑油廢潤滑油的凈化利用既可以節約能源、變廢為寶,又可以減少其對環境的污染,具有巨大的經濟效益和社會效益。
廢油處理的幾種方法中,現在比較普遍采用的有兩類:一類是生產凈化潤滑油,一類是將廢機油裂解為燃料油。重慶凱潛濾油機制造有限公司致力于廢機油的凈化利用,研發了廢機油凈化基礎設備和廢機油裂解柴油設備。
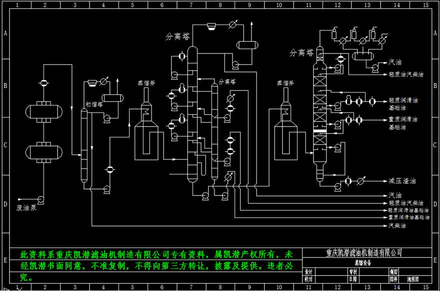
二、分子蒸餾的原理
分子蒸餾是一種特殊的液--液分離技術,它不同于傳統蒸餾依靠沸點差分離原理,而是靠不同物質分子運動平均自由程的差別實現分離。這里,分子運動自由程是指一個分子相鄰兩次碰撞之間所走的路程。
當液體混合物沿加熱板流動并被加熱,輕、重分子會逸出液面而進入氣相,由于輕、重分子的自由程不同,因此,不同物質的分子從液面逸出后移動距離不同,若能恰當地設置一塊冷凝板,則輕分子達到冷凝板被冷凝排出,而重分子達不到冷凝板沿混合液排出。這樣,達到物質分離的目的。


三、分子蒸餾技術的特點
1、分子蒸餾技術作為一種與_同步的高新分離技術,具有其它分離技術無法比擬的優點;
2、操作溫度低(遠低于沸點)、真空度高(空載≤1Pa)、受熱時間短(以秒計)、分離效率高等,特別適宜于高沸點、熱敏性、易氧化物質的分離;
3、可有效地脫除低分子物質(脫臭)、重分子物質(脫色)及脫除混合物中雜質;
4、其分離過程為物理分離過程,可很好地保護被分離物質不被污染,特別是可保持天然提取物的原來品質;分離程度高,高于傳統蒸餾及普通的薄膜蒸反應釜,廢油凈化設備、廢油分子蒸餾設備、廢機油凈化基礎油設備、廢油凈化設備,廢油凈化蒸餾設備,廢油蒸餾設備,廢機油蒸餾設備,廢發動機內燃機油蒸餾設備,廢油真空蒸餾設備,廢油高溫蒸餾設備,廢油蒸餾裂解裝置,油凈化利用設備,廢油煉柴油汽油設備、廢油煉油設備、廢油凈化設備、廢油凈化蒸餾設備、廢油蒸餾設備、廢機油蒸餾設備、廢發動機油蒸餾設備、廢油真空蒸餾設備、廢油高溫蒸餾設備、廢油蒸餾裂解設備、廢油凈化利用設備、廢油煉柴油汽油設備、廢油加氫裂化設備、廢油真空蒸餾設備、廢油煉油裝置、廢油凈化項目、廢油提煉設備、發動機廢油提煉設備、廢油脫色設備、廢油加工設備、廢油提煉加工設備、廢油提煉設備廠家、廢油蒸餾設備廠家、廢油凈化設備公司、廢油提純設備廠家、廢油裂解柴油蒸餾設備、廢機油凈化基礎油裝置廠家。
地址:重慶市沙坪壩區覃家崗鎮新橋村石梯溝社幸福小區
銷售部:023-65217597
技術部:(86)13350355997
023-65217916
售后部:023-65217916
傳 真:023-65217916
QQ: 2904490491